今天是
EN
|
登陆 |
申请入会
网站首页
协会概况
协会介绍
党建信息
协会章程
组织架构
规章制度
联系我们
新闻资讯
政策法规
协会新闻
行业动态
行协刊物
高交会专栏
信用评价
标准建设
团体标准
地方标准
行业标准
国家标准
职称评审
评审通知
征集专家
申报指引
职称公示
通知公告
协会通知
会议通知
展会通知
培训通知
职称通知
杂志订阅
会员服务
会员单位
入会指南
会员介绍
活动通知
您现在的位置:首页
通知公告
职称通知
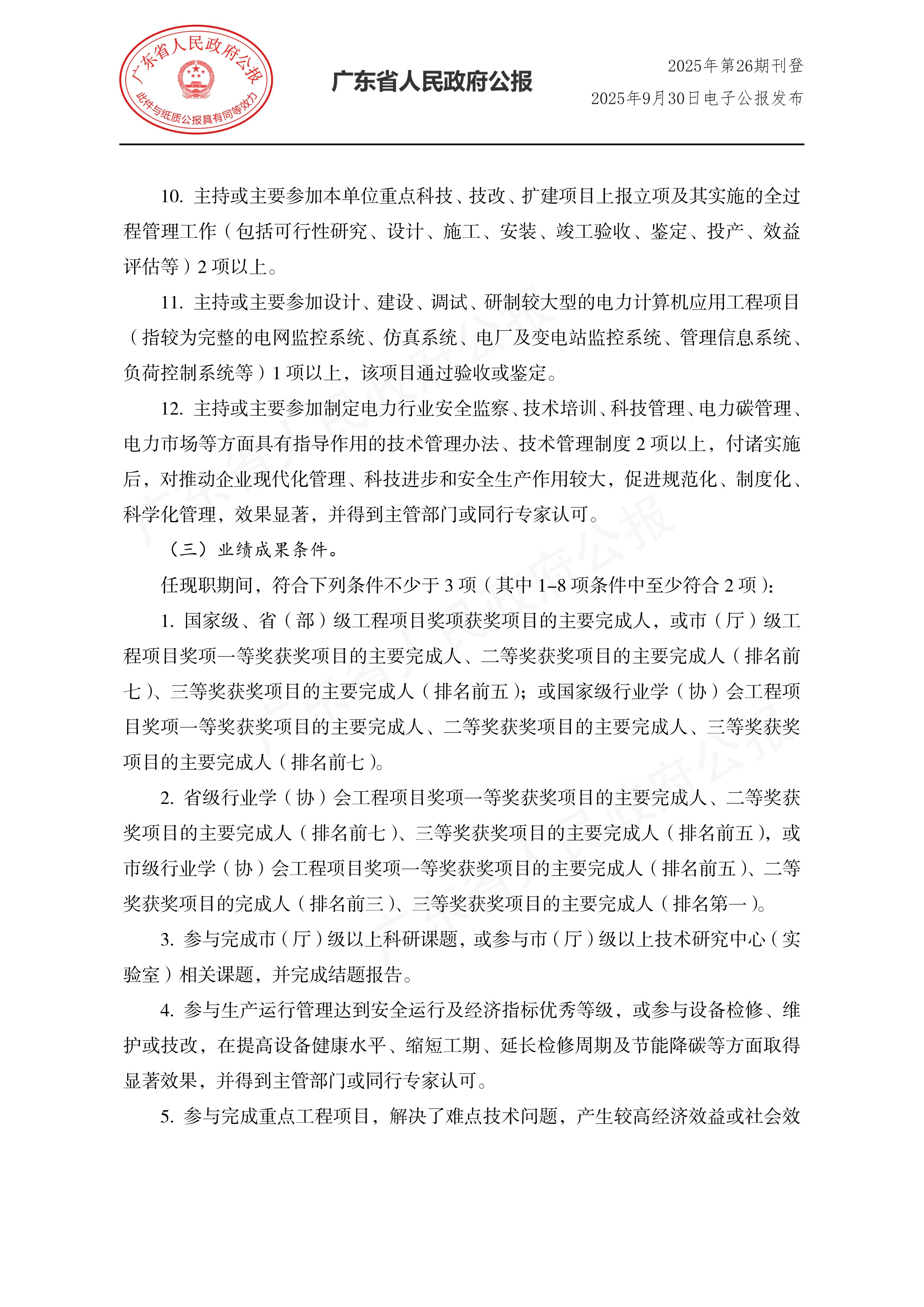
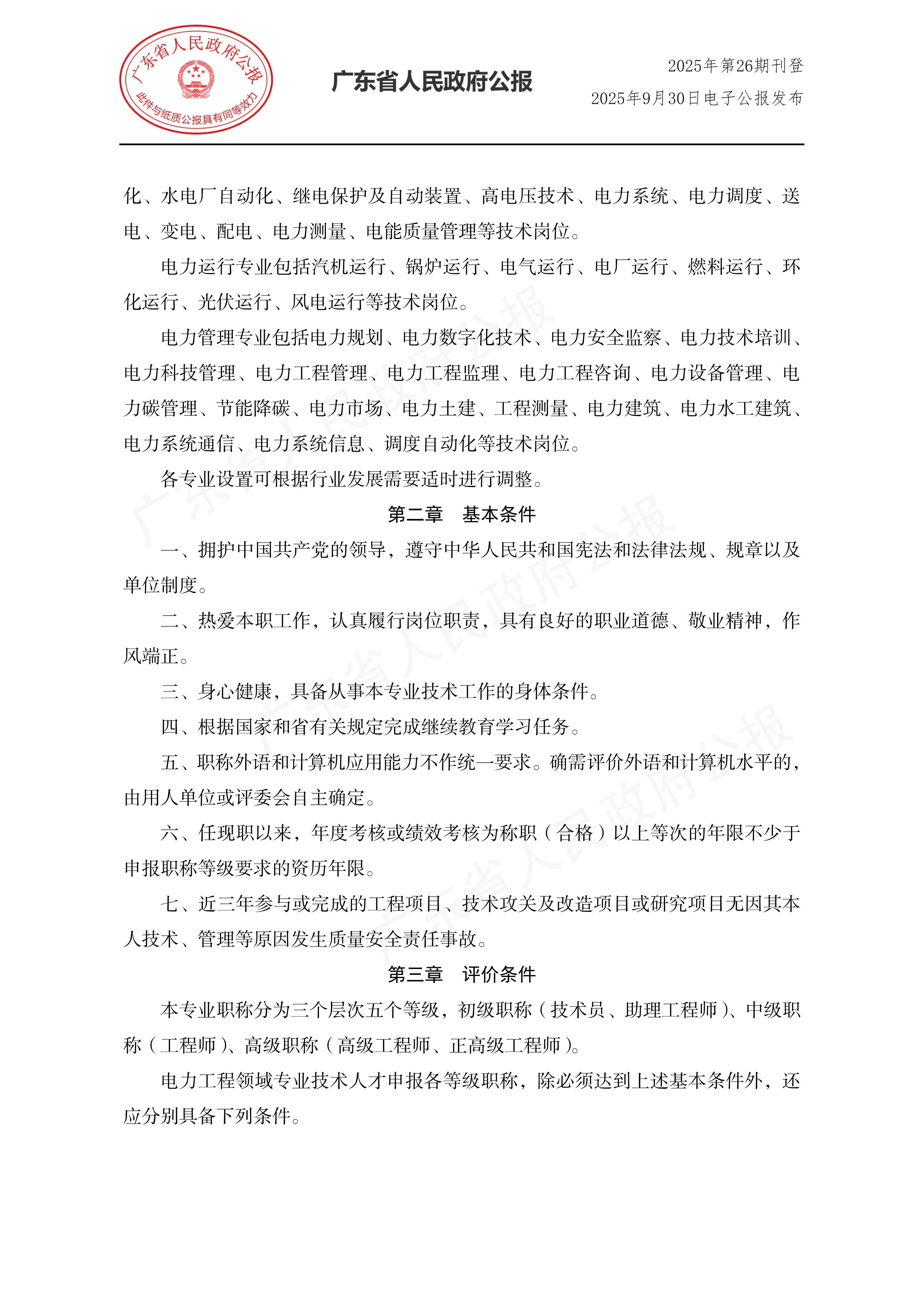
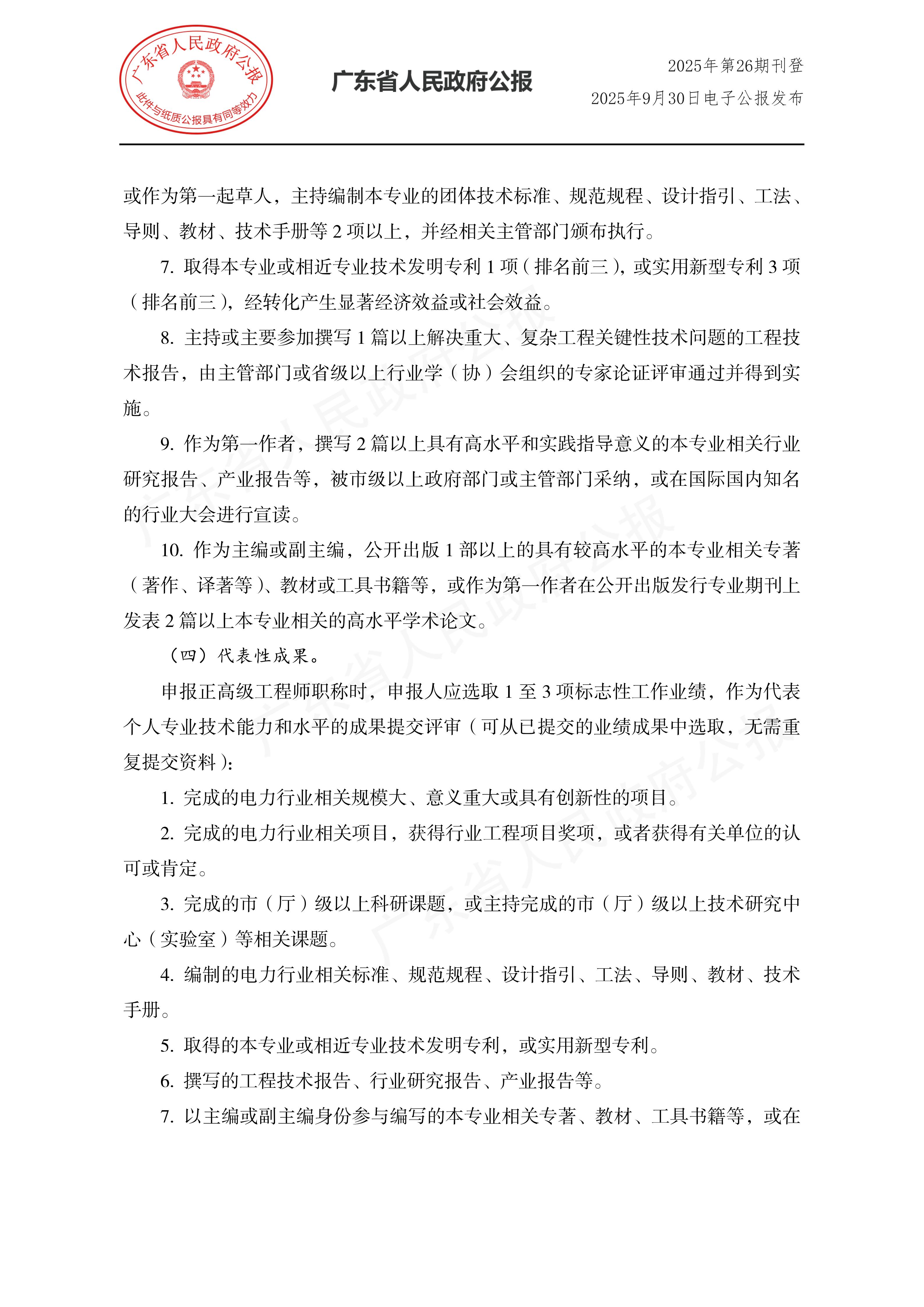
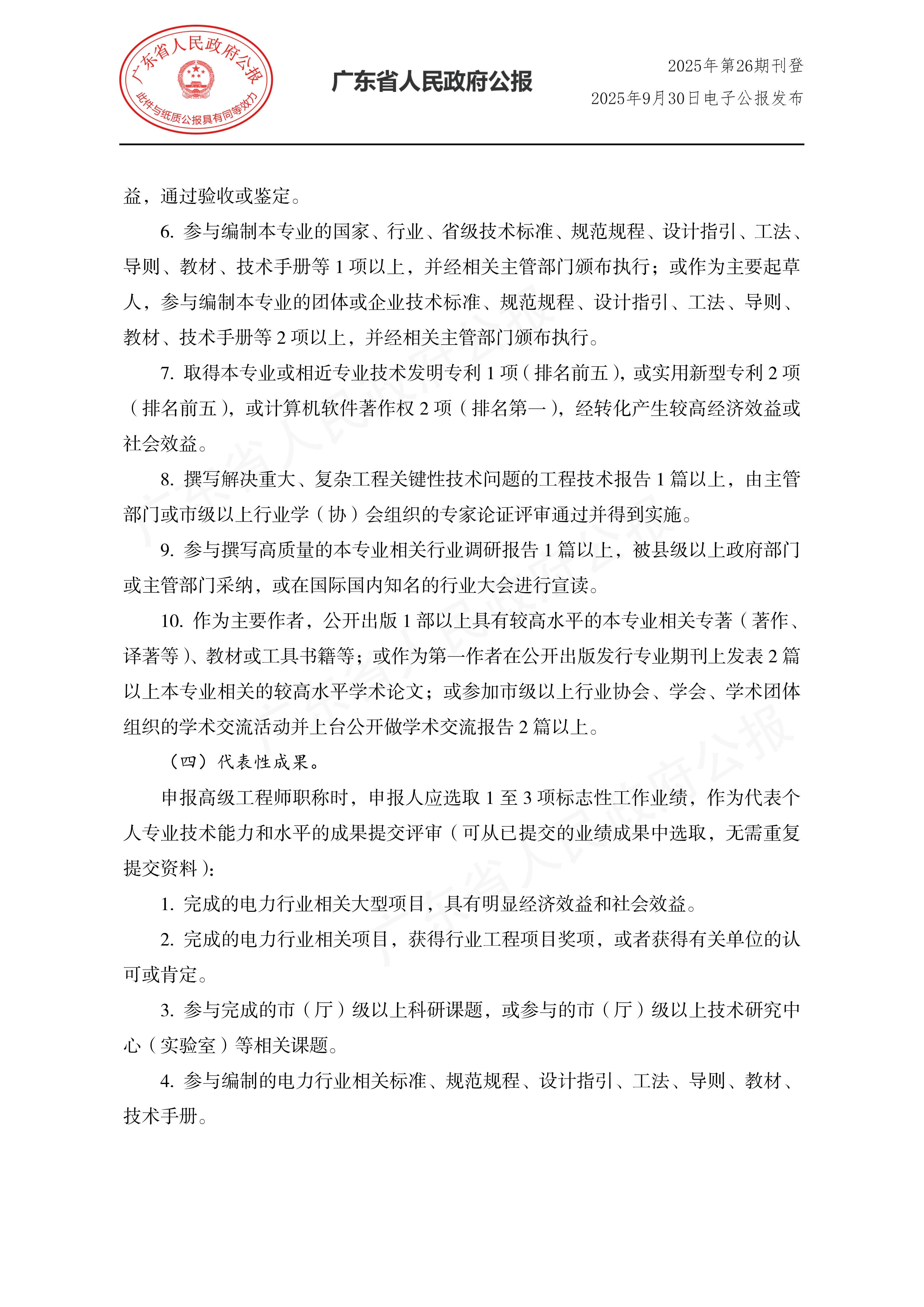
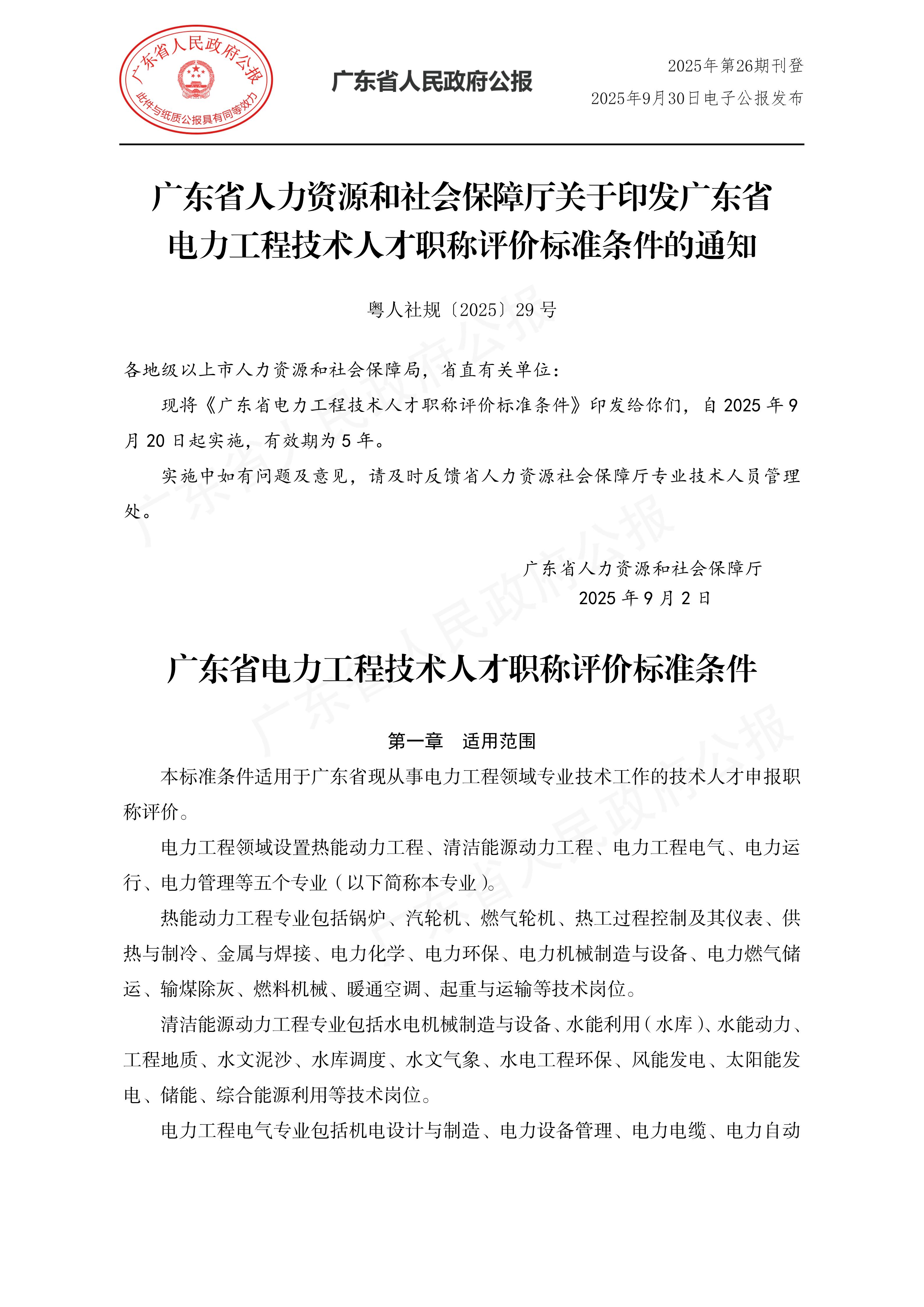
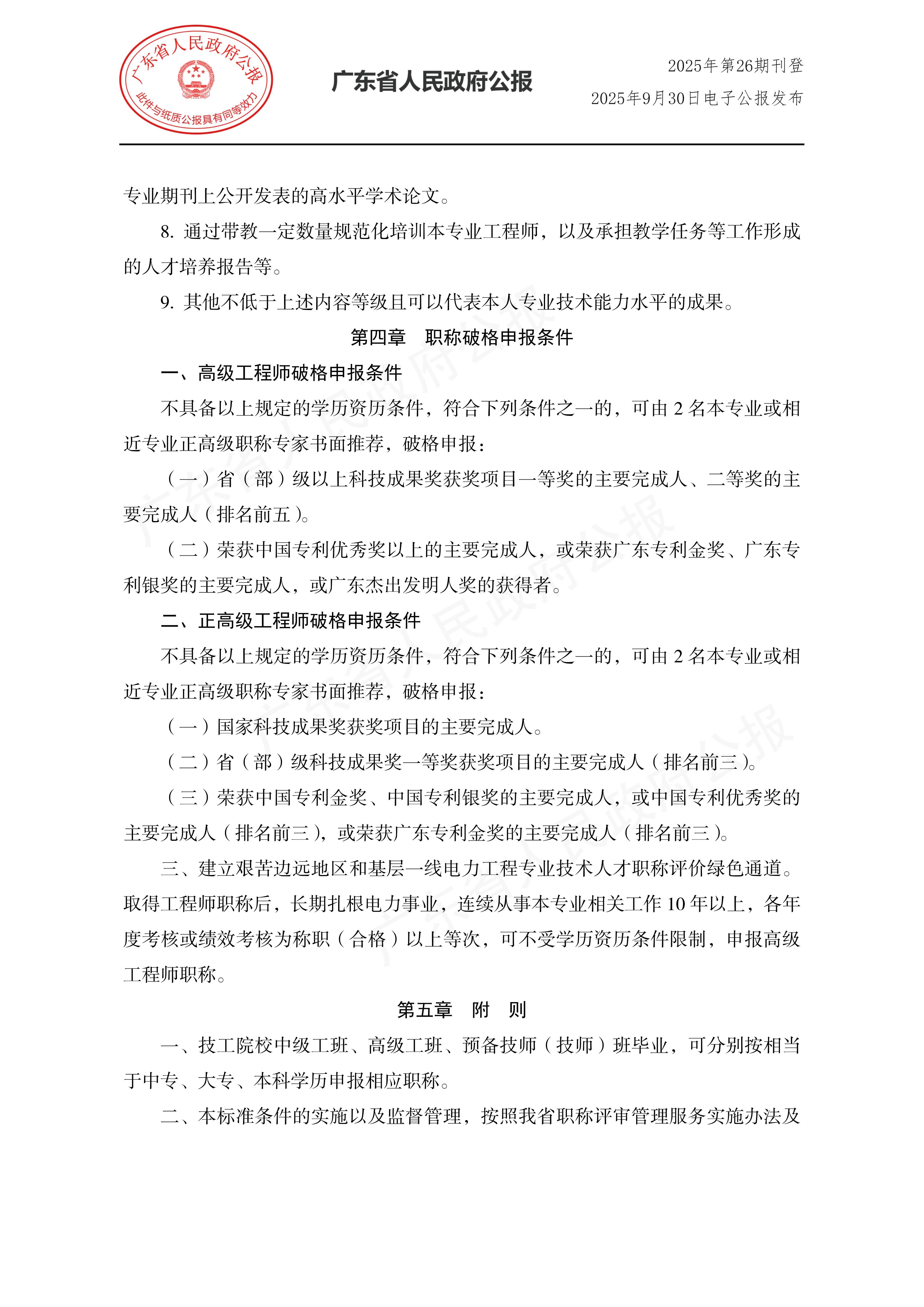
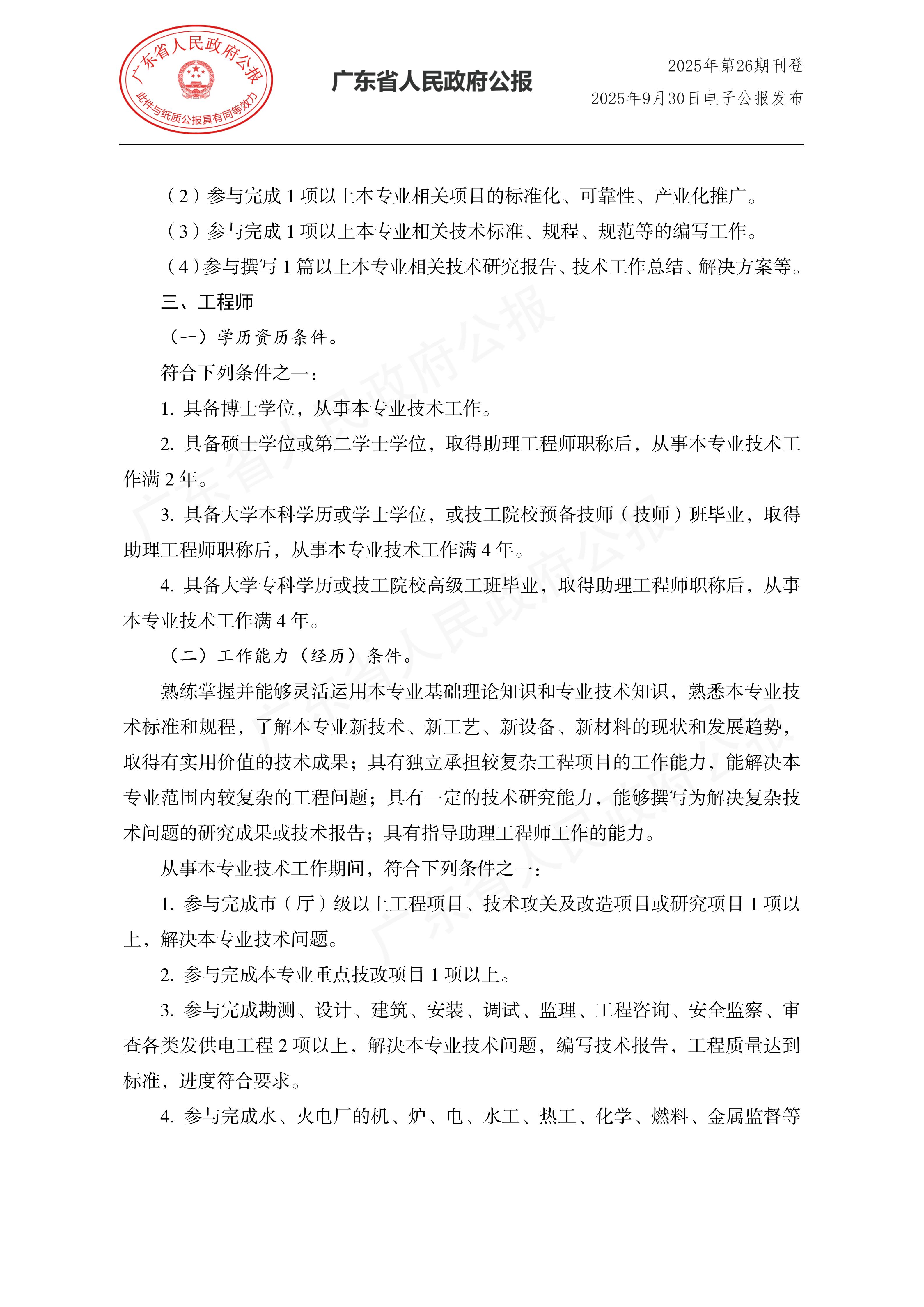
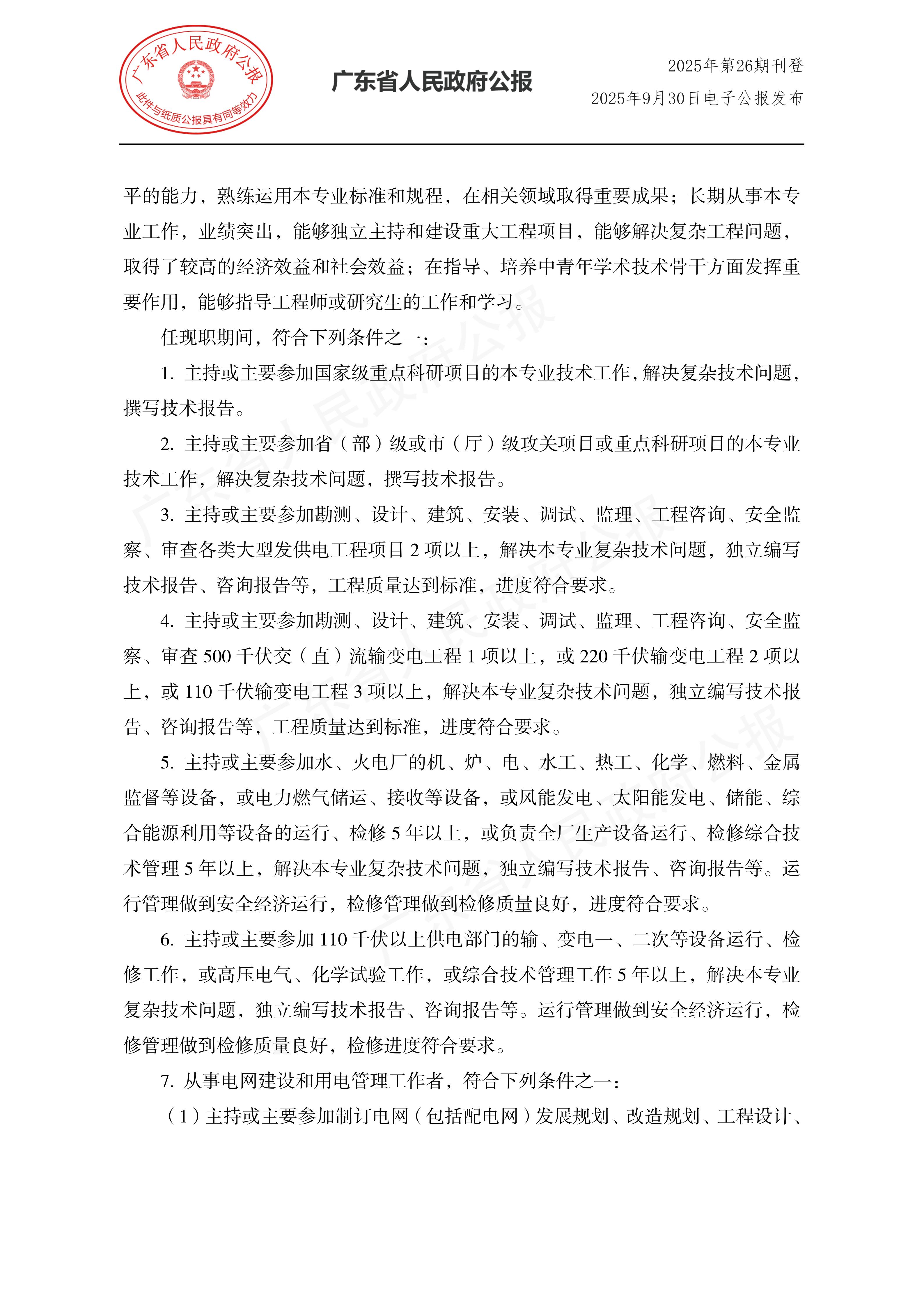
粤人社规〔2025〕29号||广东省人力资源和社会保障厅关于印发广东省 电力工程技术人才职称评价标准条件的通知
发布时间:2025-11-18 09:54:01
点击数量:
0
上一条:
关于深圳市2023年度电力工程电气、电力工程管理、电力工程土建专业职称评审表发放通知
下一条:没有了
热门推荐
关于开展2023年度深圳市电力工程专业职称申报专场培训的通知
2024-09-25
关于开展2023年度深圳市电力工程专业职称评审工作的通知
2024-10-31
深圳市电力工程专业第一高级职称评审委员关于调整2023年度职称申报材料审核截止及缴费时间的通知
2024-09-25
关于加强电力工程相关专业的期刊杂志和论文内容辨别真伪的告知书
2024-09-25
粤人社规〔2025〕29号||广东省人力资源和社会保障厅关于印发广东省 电力工程技术人才职称评价标准条件的通知
2025-11-18
关于深圳市2023年度电力工程电气、电力工程管理、电力工程土建专业职称评审表发放通知
2024-10-08
友情链接:
国务院部门网站
中央人民政府
外交部
国家发展改革委
科学技术部
工业和信息化部
民政部
财政部
人力资源和社会保障部
自然资源部
生态环境部
住房和城乡建设部
交通运输部
水利部
商务部
人民银行
应急管理部
审计署
国家原子能机构
国务院国有资产监督管理委员会
海关总署
国家税务总局
国家市场监督管理总局
国家统计局
国家新闻出版署
中国科学院
国家能源局
国家矿山安全监察局
行业协会网站
中国企业联合会
中国商业联合会
中国轻工业联合会
中国电力企业联合会
中国机械工业联合会
中国纺织工业联合会
中国物流与采购联合会
中国钢铁工业协会
中国有色金属工业协会
中国黄金协会
中国工业经济联合会
中国质量协会
中国中小企业国际合作协会
中国煤炭工业协会
中国石油和化学工业联合会
中国企业国有产权交易机构协会
中国信息产业商会
中国通信企业协会
新闻媒体网站
新华网
人民网
中央电视台
中国广播网
中国新闻社
求是
21世纪经济报道
英大网
中国电力新闻网
能源经济网
经济参考网
中国证券报
经济观察网
电力行业相关网站
中国电力网
北极星电力网
中国能源法律网
电力人才网
中国国际贸易促进委员会电力行业委员会
返回顶部
申请入会
联系我们
行协刊物
官方微信